LEU Incoterms:DDP All prices include duty and customs fees on select shipping methods. Free shipping on most orders over 210 RON (RON) Payment accepted in Credit cards only
Euros Incoterms:DDP All prices include duty and customs fees on select shipping methods. Free shipping on most orders over 50 € (EUR) All payment options available
US Dollars Incoterms:DDP All prices include duty and customs fees on select shipping methods. Free shipping on most orders over $60 (USD) All payment options available
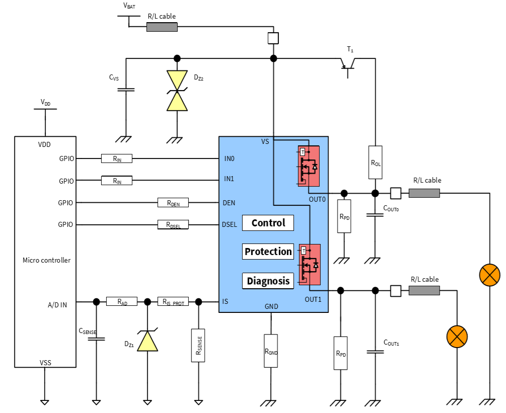
Infineon Technologies PROFET™+2 12V Automotive Smart High-Side Switches offer single, dual, and four-channel devices (from 1.4mΩ to 200mΩ) in TSDSO-14 and TSDSO-24 exposed pad packages. These Infineon switches provide state-of-the-art diagnostics and protection features. The family delivers outstanding energy efficiency, state-of-the-art current sense accuracy (kILIS), benchmark low cranking voltage capability, and fast switching/slew rates. The PROFET+2 family contains different variants, such as the -EPG/-ESP without undervoltage recovery delay or -ESP/-EPL with capacitive load switching mode for power distribution, autonomous driving, and zone control applications. The complete portfolio is qualified for automotive applications according to AEC-Q100 Grade 1 or AEC-Q100 Grade 0 and is offered as PRO-SIL™ ISO 26262-ready products.
Features
1.2mΩ to 200mΩ RDS(on) range
Up to 4x channels
PRO-SIL™ ISO 26262-ready
Current limitation or trip
Analog current sense
Compatible with other families
Up to 28V operating voltage
Automotive qualified, AEC-Q100
Capacitive Load Switching mode
Basic self-protection and diagnosis
TSDSO-14 and TSDSO-24 packages
Grade 0 products available
Applications
Automotive power distribution
Primary power distribution units
Secondary power distribution units
Seat control modules
Door control modules
Full LED headlight systems (multi-channel LED drivers)